压庄龙虎
压庄龙虎
压庄龙虎 概况
压庄龙虎简介
历史沿革
压庄龙虎 荣誉
压庄龙虎 领导
组织机构
基层学术组织
压庄龙虎 机关
实验中心
人才培养
本科生招生
本科生培养
专业设置
课程思政
质量工程
研究生招生
研究生培养
质量工程
硕士研究生导师
博士研究生导师
博士后流动站
学位点设置
压庄龙虎交流
压庄龙虎队伍
杰出人才
两院院士
高层次人才
教师名录
数学系
物理系
化学系
力学系
压庄龙虎招聘
博士后管理
科学研究
科研团队
科研平台
科研成果
科研合作
学科建设
学科简介
数学学科
物理学科
化学学科
力学学科
双一流、重点学科
党群工作
党建工作
工会工作
团学工作
统战工作
文化建设
纪检工作
廉洁教育
纪检动态
学生工作
双创工作
学子风采
校友活动
毕业留念
规章制度
党建工作规则制度
人事工作规则制度
教学工作规则制度
科研工作规则制度
纪检工作规则制度
学生工作规则制度
服务指南
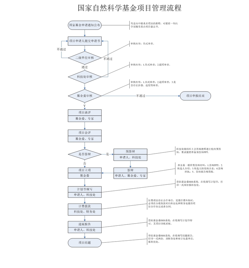
办事流程
联系我们
国家自然科学基金项目管理流程
发布时间:2025-06-20
浏览次数:
11